Lead Generation That Drives Real Business Growth
B2B lead quality means working smarter, attracting the right companies and decision-makers who genuinely need your solution and are ready to engage.
Helping B2B brands in SaaS, FinTech, and Marketing achieve growth.

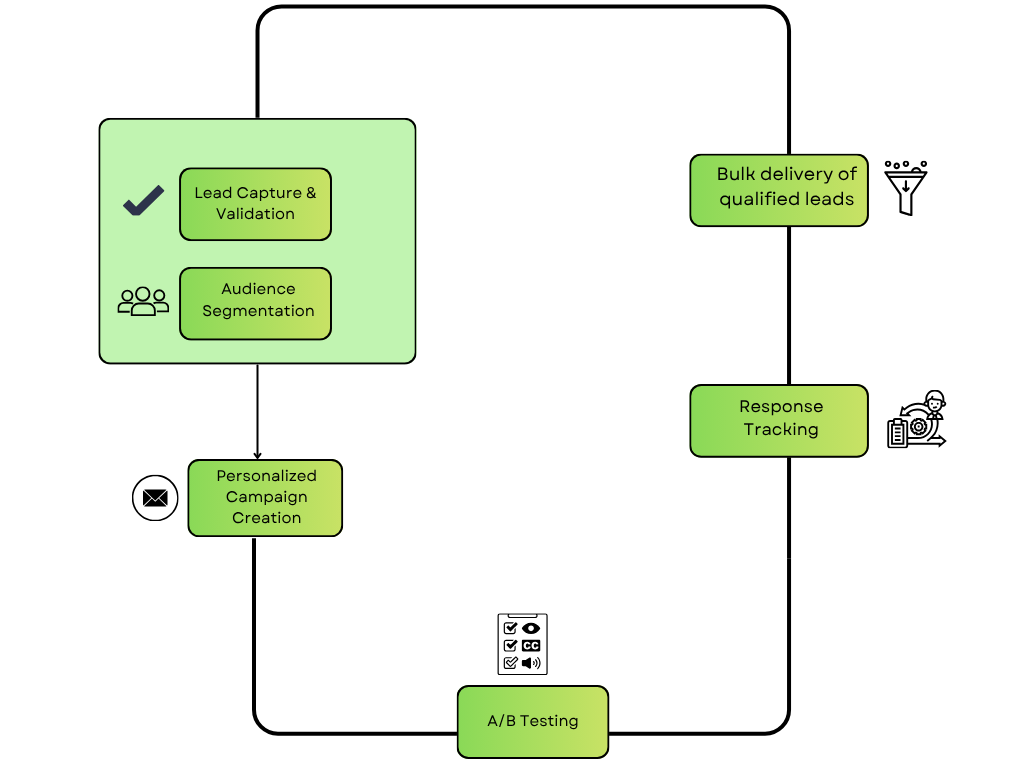
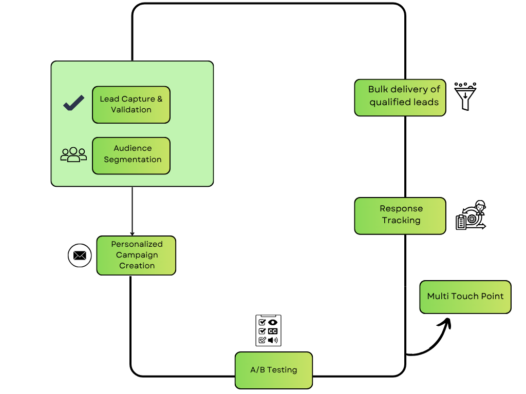
Quality Leads That Convert
Connecting you with real buyers through precise research and personalized lead outreach.

Results You Can Measure
Track every lead and optimize campaigns to increase engagement and maximize your ROI.

Smart Tools, Smarter Results
We use smart tools to find and deliver accurate, ready-to-contact leads.
WHY PARTNER WITH US
We focus on building pipelines, not just contact lists
We don’t send random leads. We connect you with real buyers who are ready to talk, helping you build a predictable revenue engine.

Strategic Lead Targeting
Problem
Sales teams waste time and budget reaching prospects who don’t match their ideal buyer profile or have no intent to purchase.
How we Solve it
We research your ideal customer profile We define your Ideal Customer Profile (ICP) and research decision-makers based on industry, company size, seniority, and buying signals, ensuring every outreach message reaches the right audience at the right time

Qualified Meeting Booking
Problem
Generating leads is easy, but converting them into qualified sales meetings is where most businesses struggle.
How we Solve it
We manage your complete outreach and follow-up process to engage prospects, qualify interest, and book sales-ready meetings directly on your calendar with decision-makers who are genuinely interested.

Multi-Channel Outreach
Problem
Sticking to one platform limits your reach and slows conversions.
How we Solve it
We engage prospects across LinkedIn, email, and personalized follow-ups, increasing response rates and building stronger trust at every touchpoint.

Clean & Verified Data
Problem
Inaccurate or outdated data kills campaigns before they even start.
How we Solve it
Our research team delivers manually verified contacts backed by AI checks and real-time validation tools, so you get reliable and relevant lead data every time.

Performance Tracking & Reporting
Problem
Without clear performance tracking, it’s difficult to understand which campaigns are generating results and where improvements are needed.
How we Solve it
We provide real-time campaign tracking and detailed performance reports that help you measure ROI, monitor engagement, and continuously optimize your lead generation strategy for better results.

Market & Competitor Insights
Problem
Limited visibility into your market or competitors often leads to ineffective outreach and missed growth opportunities.
How we Solve it
We analyze industry trends, competitor positioning, and buyer behavior to refine your targeting and messaging, helping your outreach stand out and stay ahead of the competition.
CASE STUDIES
Trusted by Industry Innovators
Organizations in SaaS, finance, and manufacturing join forces with Digital Propso to grow their sales pipelines. See what success looks like.
FinTech Startup – Targeted Outreach for Growth
“Digital Prospo transformed our lead generation. Their data-driven campaigns didn’t just give us contacts, they helped us engage the right financial managers and book more qualified meetings fast.”

Ava Harris
Co-Founder.
100+ demo appointments in 60 days
E-Commerce Tech Startup – Sales-Ready Leads
“Digital Prospo helped us focus on quality over quantity. Their targeted campaigns sparked meaningful conversations and resulted in more qualified meetings, helping us scale faster in new markets.”

Rafael Lopez
Head of Lead Generation.
Result: 80+ high-intent leads in 45 days
Our Services
We help you build trust, expand your visibility, and deliver qualified leads that turn into real business growth. Our approach focuses on establishing authority, nurturing relationships, and consistently scheduling meetings with key decision-makers.
Marketing Qualified Leads (MQLs)
Converting Interest into Buying Signals
The top of every strong sales funnel starts with MQLs, prospects who have demonstrated genuine interest in your products or services by interacting with your content on multiple platforms.
Our intent-focused content syndication goes beyond simple clicks or downloads. We gather deeper insights that help you engage decision-makers who are already exploring solutions, not cold contacts, but interested prospects.
Unlike automated systems, our approach is human-driven. Each lead is thoroughly verified and reviewed by our team to ensure accuracy, sincerity, and true engagement.
SQL Qualification
Multi-Touch High-Quality Lead Generation Services
Our Sales Qualified Lead process focuses on connecting you with prospects genuinely ready for sales conversations. By using multiple touchpoints across channels, we build rapport and increase trust with potential clients.
Each lead undergoes thorough human research and verification to ensure authenticity. We don’t rely only on automation but also analyze behaviors and intent signals to deliver leads that truly matter.
This multi-touch approach guarantees high-quality, actionable leads that are ready to engage. Our expert team combines data insights with personal attention to create conversion-ready opportunities.
HOW WE QUALIFY THEM
1
Get explicit permission for follow-ups.
2
Understand their current tools or solutions
3
Identify their pain points and challenges.
4
Assess their readiness and adoption timeline.
BANT Qualification
Precision Before Conversion
Interest alone doesn’t guarantee buying intent.
That’s why we use the BANT method, assessing Budget, Authority, Need, and Timing, to identify leads that perfectly match your ideal customer profile and are primed for productive sales discussions.
- Obtain explicit permission for follow-up communications.
- Identify their pain points.
- Assess the timeline for adopting a new solution.
Boost Your B2B Lead Flow
Attract key decision-makers with focused campaigns that fill your pipeline with qualified prospects.
What’s Included in Each Package?
We offer flexible lead generation packages to suit your business goals. Choose one or combine them for maximum results. For a personalized recommendation, connect with our specialists.
Growth Starter
- Up to max verified B2B leads per month.
- Complete data research and validation included.
Influencer
- Publish original posts with eye-catching visuals.
- Expand reach and attract quality leads.
Starter Package – Perfect for Early-Stage Teams
- Verified leads targeted to your Ideal Customer Profile (ICP).
- Domain setup and email deliverability checks included.
- Designed to kickstart your lead generation efforts.
Not Sure Which Package to Choose?
We’ll customize a lead generation plan based on your industry, growth stage, and specific goals to ensure maximum ROI.
Customize My Plan⟶
Scale Pro – Enterprise Growth Plan
Our most popular package for businesses ready to expand lead generation and streamline sales operations:
- Deliver a large volume of qualified leads each month.
- Account-Based Targeting (ABM) to reach key decision-makers.
- CRM integration support for a seamless workflow.
- Appointments are scheduled directly into your calendar.
- Campaign performance dashboard with regular analytics reviews.
Why Digital Prospo Stands Out
Not every lead generation provider delivers tangible growth. Here’s why our approach outperforms typical services.
Other Agencies
- Broad, untargeted outreach.
- Focus on metrics that don’t translate to sales.
- Lack of transparency in reporting.
- High no-show rates with little follow-up.
- Inflexible and rigid service models.
Fed up with agencies that promise the world but fail to deliver?
Many focus on blasting generic emails and chasing meaningless numbers, rather than securing actual, productive meetings.
Read More
Digital Prospo
- Humanized Outreach: Personalized messages built to build trust and boost replies.
- Full Transparency: Real-time campaign insights, KPIs, and performance reports.
- Quality Over Quantity: Only sales-ready leads booked to your calendar.
- Flexible Partnership: Engagements shaped to fit your goals, team, and budget.
- Strategic Prospect Selection: Outreach tailored to industries and roles that matter.
Ready to see how Digital Prospo can transform your lead generation?
Top B2B Lead Generation Agency 2024
Top B2B Lead Generation Agency 2024
Top B2B Lead Generation Agency 2024
Top B2B Lead Generation Agency 2024
Top B2B Lead Generation Agency 2024
Ready to fill your pipeline with Qualified Opportunities
Our experts use a perfect mix of data, creativity, and strategy to generate meaningful growth.
Frequently Asked Questions
Have questions? We’ve got you covered with everything you need to know with Digital Prospo
What is lead generation?
Lead generation is the process of identifying and attracting potential customers (leads) who are likely to be interested in your products or services.
How does your lead generation process work?
We combine verified lead research, multi-channel outreach, and personalized engagement strategies to connect you with qualified decision-makers.
How do you ensure lead quality?
All leads are verified, validated, and matched to your ideal customer profile to maximize engagement and conversion potential.
Which channels do you use for outreach?
We use email, LinkedIn, cold calling, and other relevant channels to reach decision-makers effectively.
How is your approach different from other agencies?
Unlike typical agencies, we focus on quality over quantity, transparency, and measurable results tailored to your business.
Who is your lead generation service best suited for?
Our lead generation services are ideal for B2B companies, SaaS businesses, agencies, and sales teams and majorly for startups & SMBs looking to connect with decision-makers and generate consistent, qualified sales opportunities.
How do you identify decision-makers?
We use verified databases, company insights, and advanced targeting to connect with the right decision-makers for your business.
Can you generate leads for specific job roles or seniority levels?
Absolutely, we target leads based on job title, department, seniority level, company size, and industry to ensure outreach reaches the right decision-makers.